15903880052
无线传输模块
定制设计
厂价直销
现货库存
售后无忧
物联网太阳能杀虫灯概述
物联网太阳能杀虫灯是利用太阳能电池板的光电转换作为用电来源,并用专门的蓄电池将太阳能电池板发的电贮存起来,晚上放电给诱虫灯具使用以供其工作。物联网太阳能杀虫灯是利用有害昆虫的趋光性原理,通过特定的诱导波长,引诱害虫扑向诱虫灯所发光源,光源外配置高压击杀网灭杀害虫,使害虫落下专用的接虫袋或接虫盒内,以达到灭杀害虫的目的。另外,又可通过网络无线传输,将收集的数据传输到物联网监测平台,通过监测平台可以通过图表查看太阳能杀虫灯工作和充电状态下的电压电流、环境温湿度、设定的工作时长、光控雨控和温度控制是否开启;可在物联网监测平台查看设备站点地理位置信息,具有防盗警示的功能。同时还有预警功能:如太阳能杀虫灯出现工作异常,在物联网监测平台可以显示故障设备的编号、位置和故障信息,同时向用户发送预警信息。是一种物理防治的高科技农业设备,它无论是针对外源性害虫还是内生性害虫,都有很好的杀灭效果。
物联网太阳能杀虫灯软件平台参数
1、设备通过GPS定位,可在地图上面展现分布的点位,方便用户查看及具有防盗的功能。
2、通过平台可以远程设定灯的工作时间和控制开关灯。
3、可以查看灯的开关模式、定时时长、灯管状态、光控、雨控、温控、倾倒、信号强度等工作状态信息,能够准确的了解设备的实时的工作情况,可对设备出现的故障进行研判、分析和预警。
4、可以实时显示空气温度、湿度、电击次数、定时时长、充电电压、电流、经纬度数值以及上报的时间。
5、空气温湿度数据和每小时杀虫数量能够实时显示,以图表和折线图的形式展现,方便用户结合害虫的发生情况,更加准确的对虫害的发生进行趋势进行分析和预警。
平台登录首页为地图监控页面,地图监控页面下方的设施类别及设施状态选项可以用来筛选项目中的设施。
杀虫灯监控:页面主要呈现采集杀虫灯实时数据,例如工作状态、电压、温度、杀虫数量等。

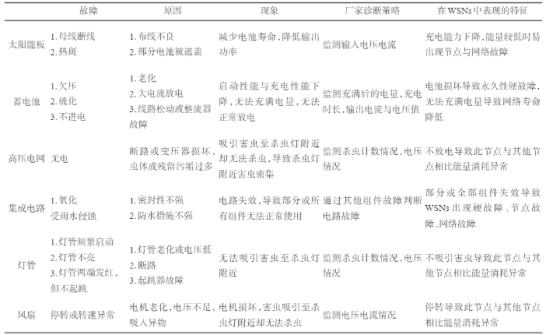
物联网太阳能杀虫灯故障分析

物联网太阳能杀虫灯技术参数
1、符合GB/24689.2-2017植物保护机械杀虫灯 国家标准。
2、触杀虫网:采用不锈钢方形竖网连接,竖丝直径2mm, 电网电压:≤4700V±5%,设有电网过流短路保护装置,防止因虫体残余电网短路。
3、诱集光源:灯管(365~680nm),使用寿命>50000(小时)。
4、撞击面积:≥0.15㎡。
5、灯管启辉时间:≤5s。
6、灯管功率: 10W
7、整灯功率:≤25W。
8、太阳能电池板组件:单晶硅太阳能电池板,功率≥40Wp。(根据当地光辐照强度选配)
9、蓄电池:DC12V/20Ah免维护锂电池(电池容量可以根据实际需求选配)
10、光控技术:根据昼夜交替自动开关灯。
11、雨控装置:当湿度大于95%RH,频振灯能进入自动保护状态,当湿度不大于95%RH时,可恢复正常工作。
12、时间控制模块:根据目标昆虫生活习性规律,可设定8个时间控制模式。
13、反接保护:具有正负极意外反接保护功能,防止因人为操作不当造成灯体损坏。
14、温度保护:当空气温度低于5摄氏度左右(误差±5%)和,杀虫灯进入自动休眠状态,可增加蓄电池的使用寿命。
15、蓄电池保护:控制电路设计有蓄电池自动维护功能,防止过充过放降低蓄电池的使用寿命。
16、控制电路:线路板高度集成一体化设计,运用单片机和程序软件控制电路。一体化线路板包括单片机控制模块、升压模块、镇流器模块、太阳能充电控制模块,无线传输模块,内部无排线,降低电源损耗。可实现一键自检和设定工作时长。
17、无线传输模块:工业级设计,采用高性能超低耗射频芯片及高速单片机控制,sim卡槽有ESD防护。天线具有防静电浪涌设计,抗干扰能力强,适用室外恶劣环境。
18、状态显示:杀虫灯灯体上方蓝色led指示灯显示光伏和蓄电池充电工作状态,红色led指示灯显示工作状态和故障状态,方便用户了解整灯的运行情况。
19、通过物联网监测平台可以远程控制太阳能杀虫灯的开启和关闭。
20、太阳能杀虫灯具有GSM基站定位功能,可在物联网监测平台查看设备站点地理位置信息,具有防盗警示的功能。
21、太阳能杀虫灯可通过无线传输,将收集的数据传输到物联网监测平台,通过监测平台可以通过图表查看太阳能杀虫灯工作和充电状态下的电压电流,环境温湿度,设定的工作时长,光控雨控和温度控制是否开启。
22、预警功能:如太阳能杀虫灯出现工作异常,在物联网监测平台可以显示故障设备的编号、位置和故障信息,同时以短信的形式向用户发送预警信息。
23、灯杆高度:≥2.5~2.8米(高度可根据实际需求定制)。
24、灯杆材质:选用优质不锈钢,杆体穿线孔直径不超过5cm,法兰与灯杆连接处有加强筋。(材质可根据实际需求定制)
25、控制面积:40~60亩。
26、设计寿命:≥5~15年。(灯管和蓄电池除外)

15903880052
扫一扫 关注我们
扫一扫 抖音关注